【#长安汽车# :诋毁商誉,已报案——从未收到任何供应商发来的“函件”】
长安汽车在声明中表示,从未收到任何供应商发来的“函件”,因原材料价格变动、需求变化、技术创新等原因,供应链上下游企业每年磋商供应价格,是汽车行业的一贯做法。采用的方式均基于长安汽车与零配件企业的商务谈判,结算价格均按照商谈后签订的商务合同执行,该函件所述“直扣产值”“直扣货款”等内容系不实信息。
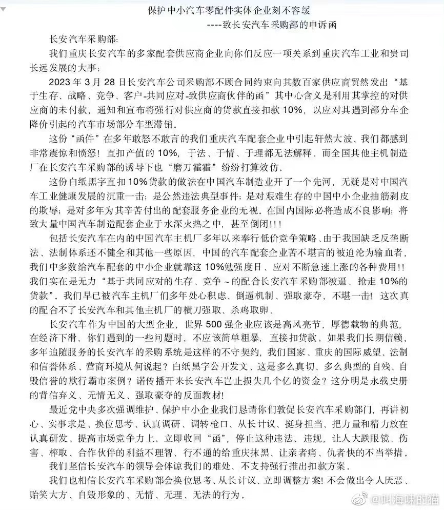
此前一份流传的申诉函显示——2023年3月28日,长安汽车采购部不顾合同约束,向其数百家供应商发出《基于‘生存、战略、竞争、客户’共同应对——致供应商伙伴的函》,利用其掌握的对供应商未付款,强行对供应商的货款直接扣款10%,以应对长安汽车遭到市场降价潮而引起的汽车市场部分车型滞销。(图二)

