1️⃣ 保险别全听销售吹!
交强险+车损+三者200万,这仨是底线,再多就是给他冲业绩。记得先自己用手机算一遍价,现场直接甩截图,销售立马闭嘴。
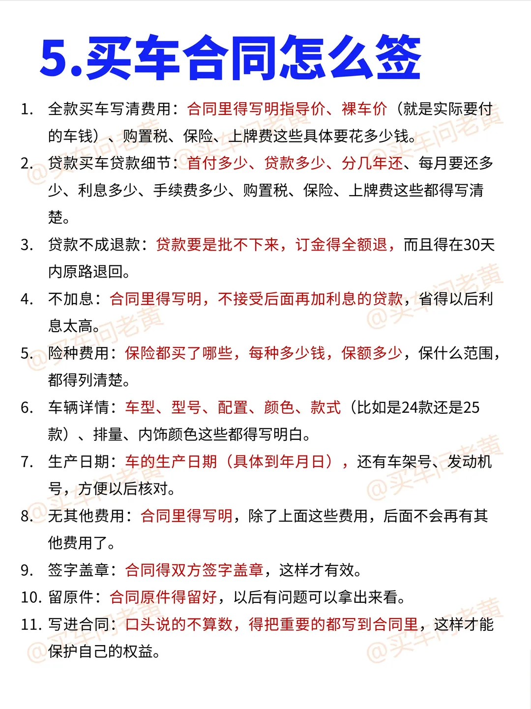
2️⃣ 合同一定逐字读!
重点盯这三行字:①“无质量问题不退订金”=坑!②“违约责任仅买方承担”=双标!③没盖红公章=废纸!发现一条不爽,立刻喊他改,不改就换店,别害羞!
3️⃣ 费用要拆成4笔算!
裸车价=汽车之家底价再砍3%;购置税=发票价÷11.3,别让销售多开;上牌费超过500就让他滚;贷款年化超过4%直接走人,钱又不是大风刮来的!
———
如里您觉得有用,请👍➕🌟,
买车一定用的上!主页更多汽车知识~
✔️✔️✔️✔️✔️✔️✔️✔️✔️✔️
老黄从事汽车行业10多年
买车用车关🐷老黄:
購车全程指导 买车避坑 给底价 用车技巧





