泡泡资讯网
零基础学摄影必看系列——摄影黑话篇📸
笑摄影半夏
2025-11-25 22:24:06
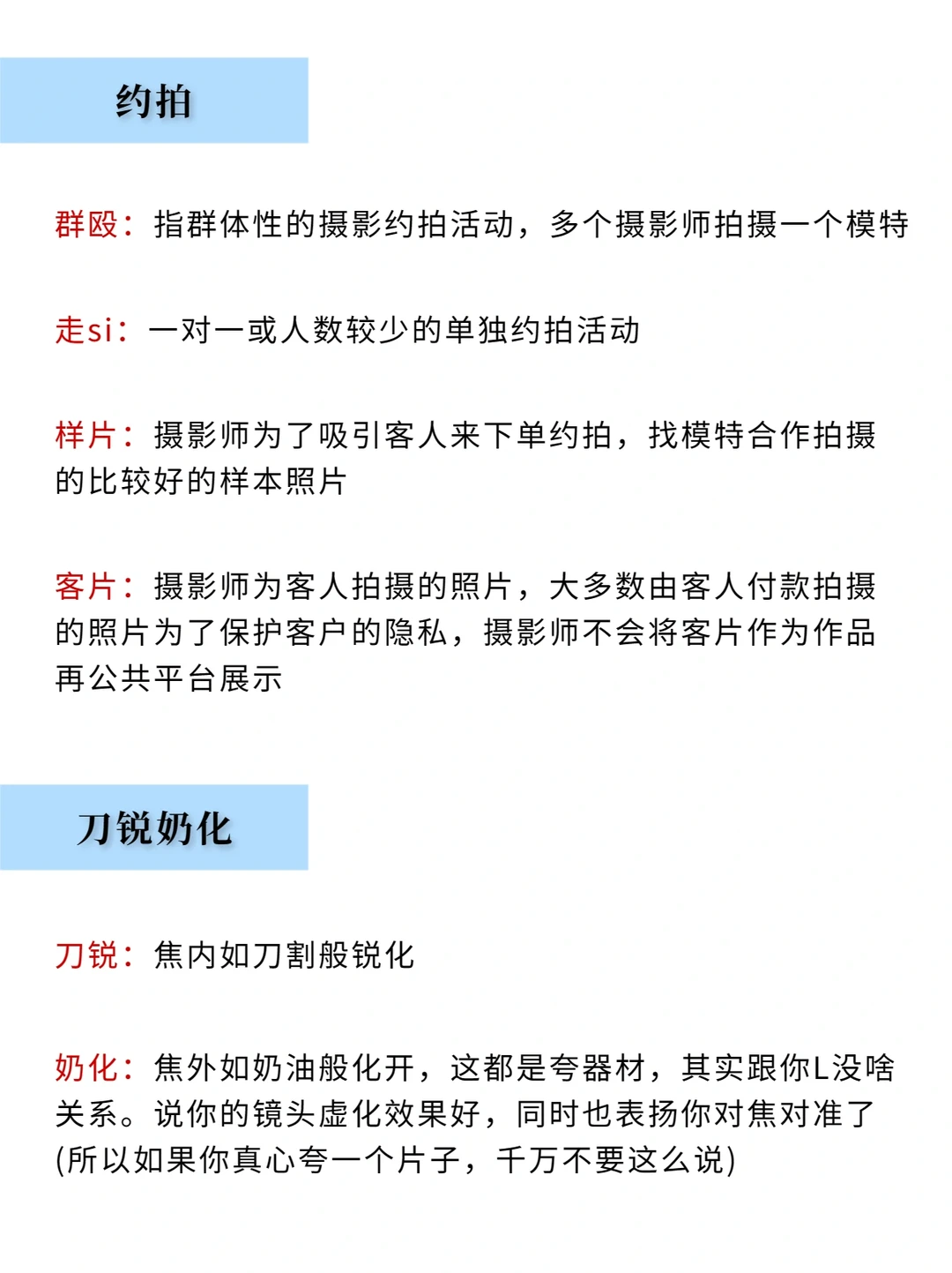
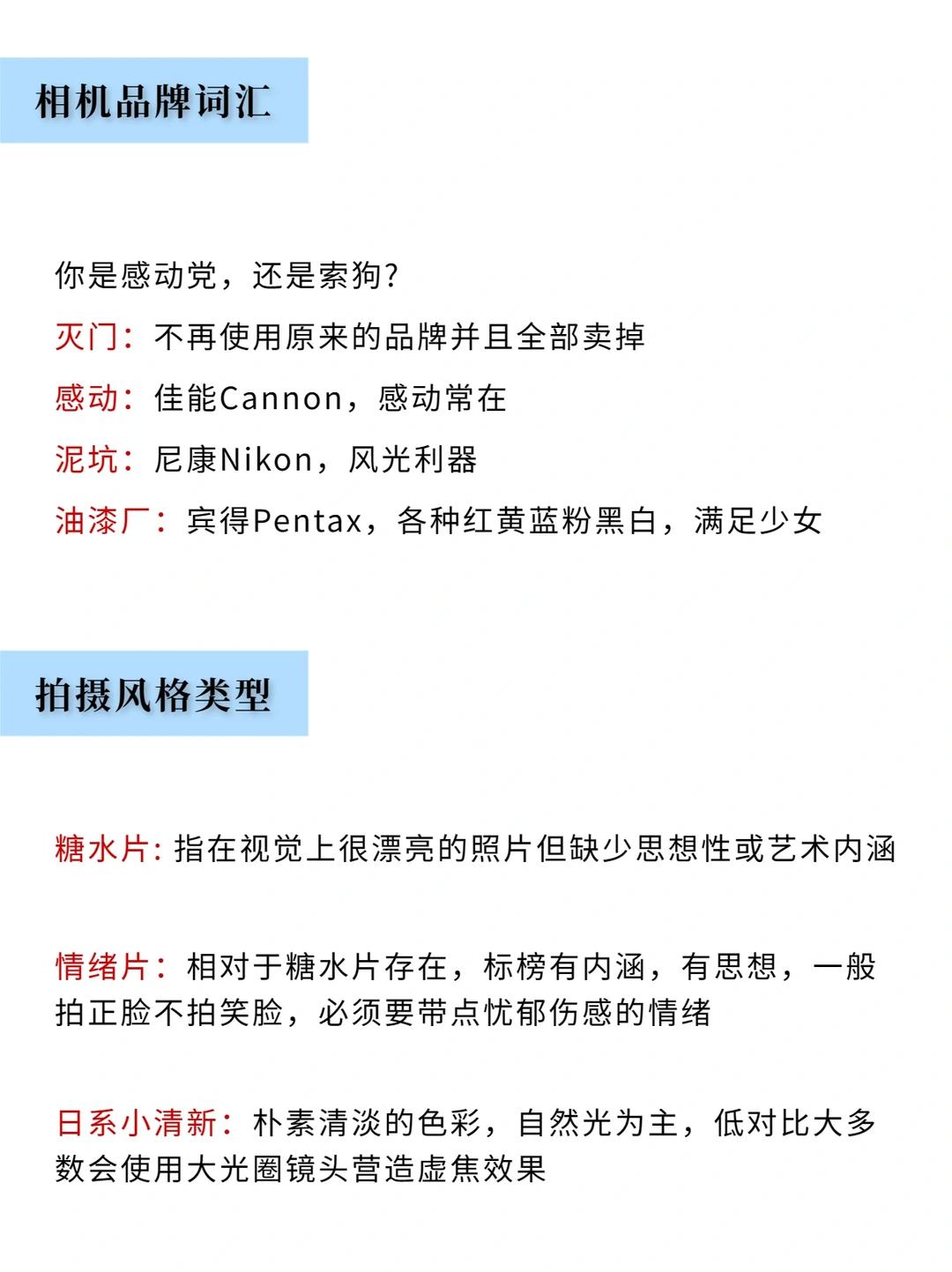
小伙伴们大家好呀,我是摄影师半夏~ - 今天给大家分享的是摄影圈里的那些黑话暗语! - 看完以后,你也是摄影道上的人了✨~ -
0
阅读:0
笑摄影半夏
感谢大家的关注
作者最新文章
1
拍照不好看❓相机原图直出参数分享📸
2
听懂这些黑话📸,你就是摄影老江湖了‼️
3
虽然很变态,但是对你的摄影提升很大📸
4
悄悄收藏📸,你拍照也会很出片‼️
5
每秒都值得记录,人像摄影分享📸
6
别再只用自动挡啦‼️相机档位看这篇就懂
7
三分钟带你学会相机M档,摄影小白必看📸
8
佳能相机拍人像真香📷,内附原图直出参数
9
照片千万不要乱删了,分享25个卖图网站📷
10
摄影秘籍📸自学摄影必看的12本书籍‼️
热门分类
推荐
热榜
军事
NBA
体育
社会
明星八卦
娱乐
财经
科技
汽车
历史
国际
游戏
动漫
公益
搞笑
商业
互联网
数码
国际足球
房产
家居
时尚
科学探索
职场
育儿
股票
教育
影视
情感
热点
中国军情
武器
中国南海
中国足球
亚洲杯
科比
综合体育
CBA
投资
大咖秀
外汇
创业
风口
SUV
豪车
概念车
优惠
新能源
美国
欧洲
朝日韩
俄罗斯
孕期
街拍
婚姻
正能量