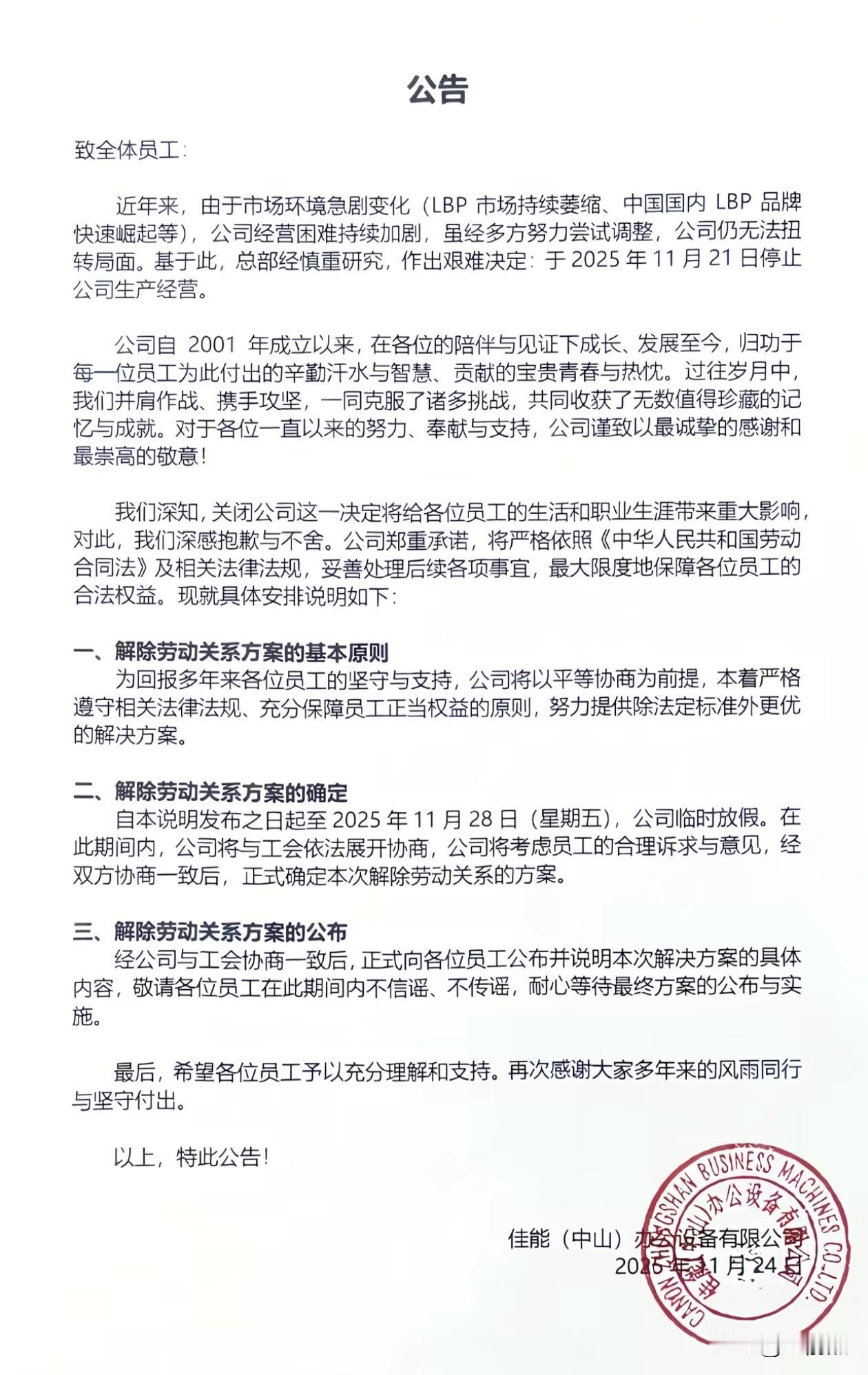
佳能中山工厂宣布将于2025年11月停产关闭。该厂成立于2001,曾是全球最大的黑白激光打印机生产基地,产量占全球50%。关闭主因是市场环境剧变、激光打印机市场萎缩及国产品牌崛起。公司承诺将依法保障员工合法权益,并提供优于法定标准的补偿方案。




佳能中山工厂宣布将于2025年11月停产关闭。该厂成立于2001,曾是全球最大的黑白激光打印机生产基地,产量占全球50%。关闭主因是市场环境剧变、激光打印机市场萎缩及国产品牌崛起。公司承诺将依法保障员工合法权益,并提供优于法定标准的补偿方案。




评论列表
猜你喜欢
【3评论】【1点赞】
【83评论】【60点赞】
【8评论】【3点赞】
【159评论】【31点赞】
作者最新文章
热门分类
社会TOP
社会最新文章
song
我有一台LBP3018,还在使用。