泡泡资讯网
古代重要改革
罗罗看过去
2025-12-17 06:06:39
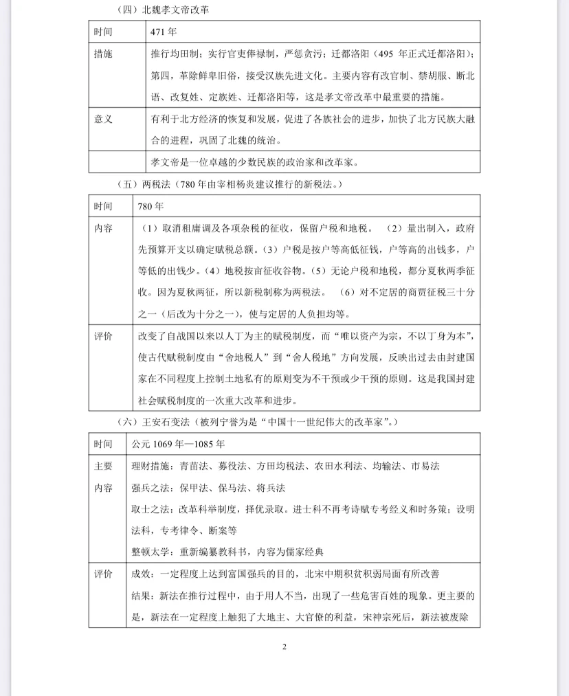
中国历史上著名的改革和变法有:管仲改革、商鞅变法等
0
阅读:0
罗罗看过去
感谢大家的关注
作者最新文章
1
新航路的开辟和文艺复兴的关系
2
古代制度名词解释
3
近代几个阶级的救亡图存
4
中国古代的中央集权制度
5
新航路的开辟
6
资本主义市场经济的形成与发展
7
中国近代前期政治
8
民国史-南京国民政府时期
9
民国史-北洋政府时期
10
中国近代史时间轴
热门分类
推荐
热榜
军事
NBA
体育
社会
明星八卦
娱乐
财经
科技
汽车
历史
国际
游戏
动漫
公益
搞笑
商业
互联网
数码
国际足球
房产
家居
时尚
科学探索
职场
育儿
股票
教育
影视
情感
热点
中国军情
武器
中国南海
中国足球
亚洲杯
科比
综合体育
CBA
投资
大咖秀
外汇
创业
风口
SUV
豪车
概念车
优惠
新能源
美国
欧洲
朝日韩
俄罗斯
孕期
街拍
婚姻
正能量
历史
TOP
1
气场强大,当不上官夫人,就可惜了。
2
照片中老老实实站在墙边的是抗日战争时期被八路军俘虏的两名日军。当时俗称“小鬼
3
中国人玩阳谋到底有多牛?
4
历史上最牛的岳父...
5
1946年的一个夜晚,叶剑英元帅宅子里进了贼,警卫迅速展开追捕,枪法最准的一个警
6
日本人曾经这样评价过抗美援朝战争,中国如果不出兵,美国人不会打到中国去,而美国人
7
1960年6月,毛主席得知美国总统艾森豪威尔要窜访台湾的消息后,在最高国务会议上
8
1956年,35岁农民咳嗽10年,竟拒绝就医,一天,他突然用力咳嗽,“哇”的一声
9
1963年贺龙独子没考上清华,找到父亲帮忙,谁知道贺龙居然大摇大摆开进了学校,而
10
1895年黎元洪借宿在部下家中,睡梦中隐约觉得有些不对劲,他的裤子湿了一片。他
历史
最新文章
1
1949年,76岁的军阀李德全强娶了19岁的逃难女学生周秀英。新婚夜,李德全刚扯
2
1701年,14岁的高氏被47岁康熙一连宠幸7天。这一晚,康熙又翻了她的
3
1968年一个深夜,周恩来刚躺床上,准备睡觉。警卫员关了灯,正要走出房间,总理突
4
1946年的一个夜晚,叶剑英元帅宅子里进了贼,警卫迅速展开追捕,枪法最准的一个警
5
千万不能打美国!听听毛主席是怎么说的!千万不能打美国。当年抗美援朝时,很多人给毛
6
1960年6月,毛主席得知美国总统艾森豪威尔要窜访台湾的消息后,在最高国务会议上
7
1980年,卡扎菲正睡觉,被美国收买的保镖霍姆斯,悄悄来到卧室,拿着匕首就向卡扎
8
1974年12月5日,毛泽东在室内游泳池游泳。对陪同游泳的工作人员说:我浑身没
9
“精尽人亡?”1864年,攻入天京的李臣典看到了洪秀全留下的无数美女,顿时色心大
10
1938年,石井四郎戴着橡胶手套、手持手术刀走向一名被绑在门板上的中国女性。为了