泡泡资讯网
如何节后快速减重?被Deepseek给震惊到了!
2025-12-21 00:07:18
饭饭懂营养
健康
相信假期里头大家都在“大吃特吃”,那吃多了,体重上涨了,如何轻松减重掉秤呢?
.
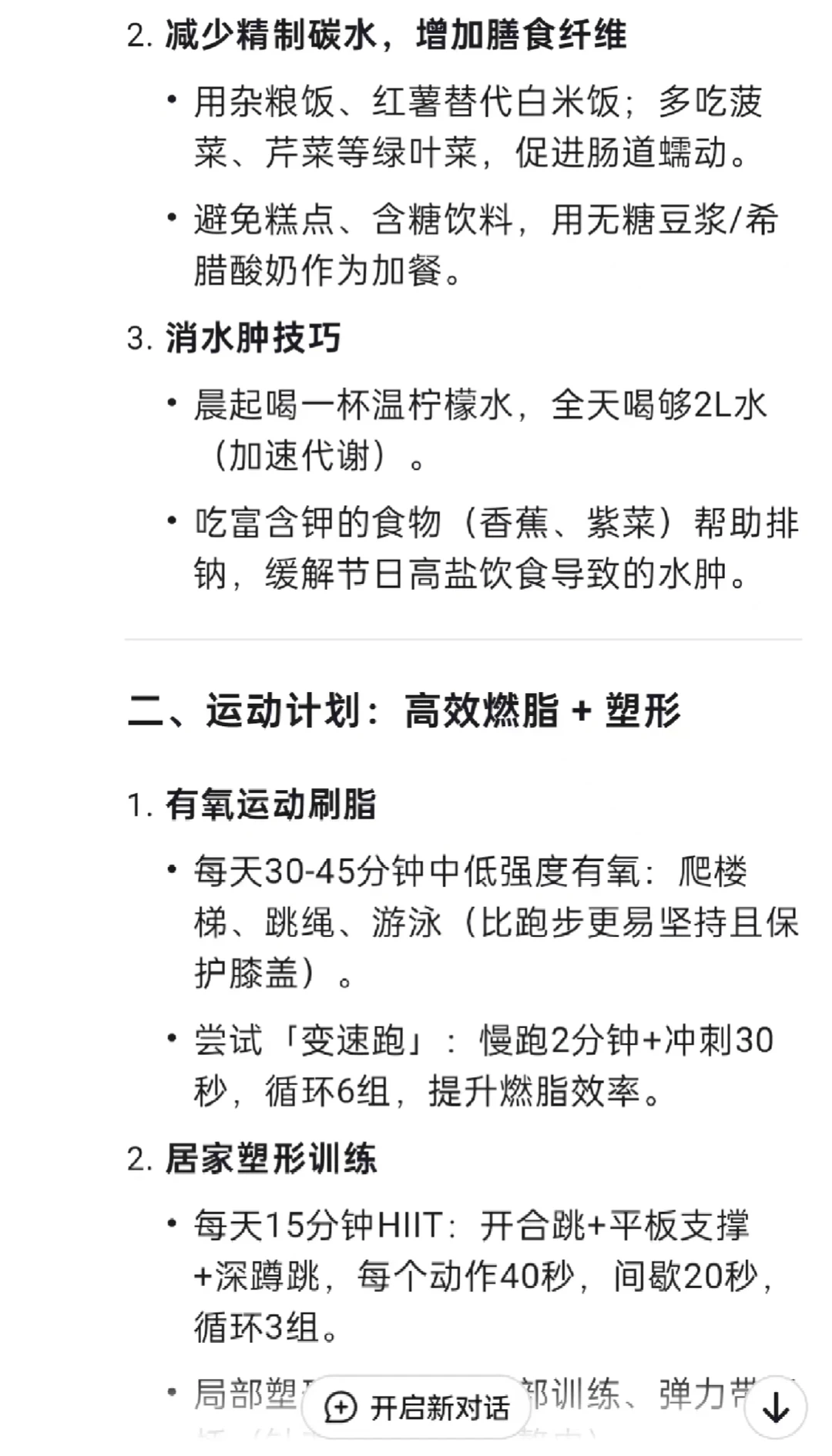
这回用Deepseek搜索了下答案,发现它的思考过程,真的太深度,太贴心了!!
.
不过回答仅供参考,减重因人而异,作为营养师,这里也要补充下新的视角:
1⃣ 轻断食并不适合每一个人,如果你发现自己容易低xue糖,还是不要轻易断食;
2⃣ 轻断食,可以挑一天比较轻松自由的日子,只吃日常四分之一的热量,大约是500-600 kcal;
3⃣ 运动请注意热身跟拉伸,避免大幅度拉伤;
.
💡基本上只要休息1天,吃累的身体都能舒服很多
.
我是营养师饭饭
想了解更多的减脂干货,可以来我🐷页噢
热门分类
推荐
热榜
军事
NBA
体育
社会
明星八卦
娱乐
财经
科技
汽车
历史
国际
游戏
动漫
公益
搞笑
商业
互联网
数码
国际足球
房产
家居
时尚
科学探索
职场
育儿
股票
教育
影视
情感
热点
中国军情
武器
中国南海
中国足球
亚洲杯
科比
综合体育
CBA
投资
楼市
大咖秀
外汇
创业
风口
SUV
豪车
概念车
优惠
新能源
美国
欧洲
朝日韩
俄罗斯
孕期
街拍
恋爱攻略
婚姻
正能量