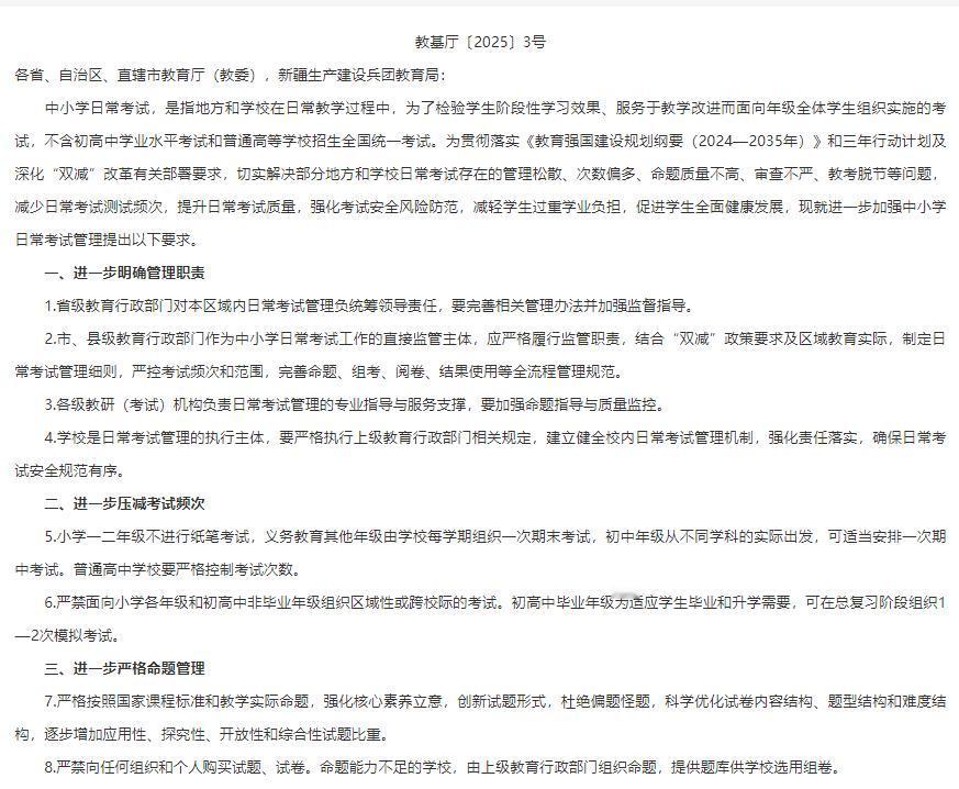
2026年开始,全国中小学一律不准再买校外商业试卷,各种“周周测”“月月练”直接消失,小学一、二年级连纸笔考试都不用! 这事要是搁几年前说出来,没几个家长信。可现在,教育部真的动手了,动的是一整代孩子的学习节奏,也动的是家长和老师藏了多年的那点“考试依赖症”。 政策一下来,很多人第一反应不是激动,是疑惑,不考试了?真不考试了?孩子以后咋学?不做题、不测验,哪来的好成绩?这疑问不难理解,毕竟大家早就习惯了“考出来的成绩才算数”。 可这一次,政策不是做样子,也不是喊口号,是一步一步真往深里改,先看最引人注目的改动:小学一二年级,纸笔考试直接取消。 这不是“减少”,是彻底地“不考”,意思很明确,孩子刚入学这几年,不用再天天拿着卷子对答案,不用再家长陪着背书背到半夜。 以前不少家长吐槽,孩子上小学像上战场,一年级就开始做题如山,现在终于可以喘口气了。 再往后看,其他年级也不能随便考试了,义务教育阶段,每学期只能有一次期末考试,初中能多一次,但得看需要,不能随便安排。 高中也要控制考试次数,不能搞那种每个月都来一场、一场比一场难的“练兵模式”,这对很多学校来说,等于推倒重来。 这事不只是考试次数少了,更重要的是,学校不准再买外面的试卷,以前好多学校直接从机构买题,质量参差不齐,有的题目脱离教材,有的题一看就不是给这个年龄段孩子准备的。 现在政策卡住这个口子,学校只能自己出题,或者用教育部门统一提供的题库,这就像你以前能下馆子,现在要自己做饭,做得好不好,全看功夫。 而且,新规还要求老师不能单纯看分数来评学生,得改成等级评价,简单说,就是不再追求谁得了100分、谁只考了60分,而是看这个孩子在哪方面掌握得好、哪方面还需要提高。 这让很多习惯了“分数就是一切”的人有点不适应,毕竟过去几十年,谁不是靠着分数上学、升学、评优?现在突然说,分数不重要了,很多人一时半会接受不了。 可政策就是政策,背后有它的道理,说到底,是为了让孩子们少点负担,以前考试太频繁,学生疲于应付,老师天天改卷,家长天天盯成绩,孩子不累才怪。 特别是那种各种考试塞满整个学期的学校,周测、月考、模拟考,像打仗一样,孩子学得压力山大,家长心里也不踏实,现在统一规定下来,大家都得按一样的标准来,谁也别搞“加码”。 再说了,题做得多,不等于学得好,很多孩子题海里泡久了,记得快忘得也快,真正理解的没多少,政策现在就是要让考试回归教学的本质,不是为了考而考,而是为了知道孩子到底学明白没。 考试不该是压力源,而是判断学习效果的工具,这一点,说起来简单,做起来不容易,但这次是动了真格的。 当然了,说改容易,做改难,首先就是老师这边压力大了,你让他们自己出题、设计测试内容,这对教学能力是个大考验。 有些老师经验丰富,出题不在话下,可也有不少老师平时忙教学,真要让他们动手出一套题,还是挺费劲的,这不是简单的“复制粘贴”,得符合课程标准,还要结合学生的实际水平。 有的家长干脆自己买题来练,网上的教辅销量一度上涨,虽然学校不买了,但市场还在,需求还在,这种“隐形负担”怎么解决,是个难题。 政策也不是光管“不能做”,它也在“提供替代”,比如国家中小学智慧教育平台上线了很多免费的资源,习题、视频、答疑一应俱全。 地方上也有一些公益性质的平台,让老师和学生都能找到合适的练习内容,这些平台不收费,质量也有保障,关键是跟教学内容贴得近,不像以前那种商业题库,为了出题而出题,难度不合适、内容也杂乱。 但这些平台能不能真正用起来,还得看学校和老师愿不愿意引导学生去用,有的平台做得再好,如果没人用,等于白搭。 所以这事不只是教育部门的事,也是每个学校、每个老师、每个家长都要参与的过程,不是一纸通知就能一劳永逸,得靠大家一起配合,才能把这事落到实处。 还有一个问题也得说清楚,就是现在强调素养导向,考试内容也要动起来,不再是死记硬背那一套,而是要考学生能不能应用知识解决实际问题。 这对命题质量提出了更高要求,也需要老师改变以往的教学方式,不是讲一遍、背一遍、考一遍就完事,而是要引导学生主动思考、灵活运用,这种教学方式对老师来说是挑战,对学生来说是锻炼,对学校来说是改革。 整个政策看下来,不是简单地减负,而是要把“怎么学”“怎么教”“怎么评”这三件事重新理一遍。 以前是考得多、学得杂、评得粗,现在是考得少、学得深、评得细,这种转变不容易,但迟早都得走这一步,中国的教育不能永远靠题海撑着走,得真正转向质量导向、素养导向。 当然,所有新政开始的时候都会有阵痛,老师要适应,家长要适应,学生也要适应,大家习惯了分数说话,现在突然换了评价方式,谁都得重新找方向。


若瑜
这消息真的假的?