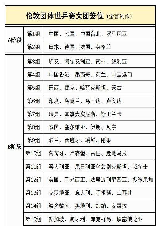
伦敦世乒赛抽签刚出,日本队直接傻眼。韩国队和我们分到一组,这哪是抽签,简直是直接保送! 你去看日本队那组,简直是神仙打架。德国、法国、英格兰,全是硬骨头,场场都得玩命磕。伊藤美诚、早田希娜她们,想出线都得扒层皮。 再看咱们国乒女团,简直是躺着进决赛圈。抽了个韩国队、中国台北和罗马尼亚。不是说不尊重对手,但这实力差距,你懂的。孙颖莎王曼昱她们估计热身赛强度都比这大。 别人靠抽签,我们靠挥汗;别人盼奇迹,我们造传奇。

伦敦世乒赛抽签刚出,日本队直接傻眼。韩国队和我们分到一组,这哪是抽签,简直是直接保送! 你去看日本队那组,简直是神仙打架。德国、法国、英格兰,全是硬骨头,场场都得玩命磕。伊藤美诚、早田希娜她们,想出线都得扒层皮。 再看咱们国乒女团,简直是躺着进决赛圈。抽了个韩国队、中国台北和罗马尼亚。不是说不尊重对手,但这实力差距,你懂的。孙颖莎王曼昱她们估计热身赛强度都比这大。 别人靠抽签,我们靠挥汗;别人盼奇迹,我们造传奇。

猜你喜欢
【1评论】【1点赞】
【10评论】【8点赞】
【1评论】【2点赞】
【5评论】【1点赞】
【9评论】【2点赞】
【3评论】【1点赞】
作者最新文章
热门分类
体育TOP
体育最新文章