泡泡资讯网

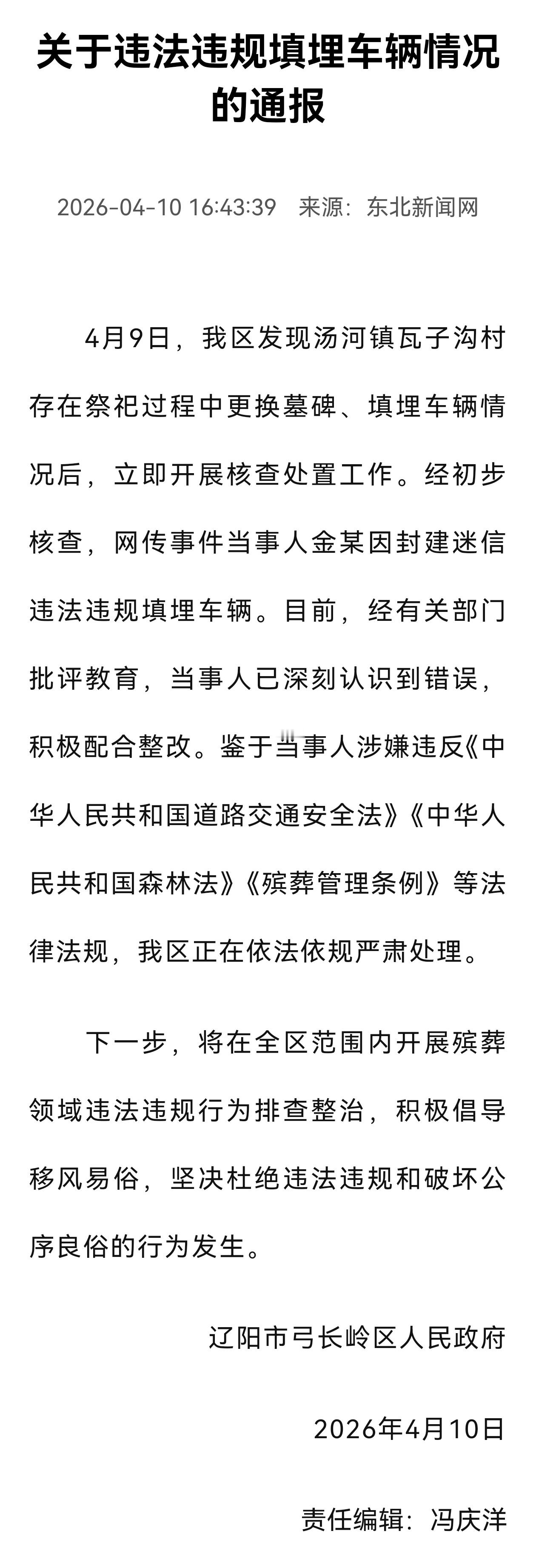
4月10日,针对“辽宁辽阳市有人为逝者用真奔驰轿车陪葬”的网络信息,经当地多部门

4月10日,针对“辽宁辽阳市有人为逝者用真奔驰轿车陪葬”的网络信息,经当地多部门联合初步核查,此次网传事件的当事人为金某,因深陷封建迷信思想,在祭祀过程中实施了填埋车辆、违规更换墓碑的行为,妄图表达所谓的“孝心”,全然不顾国家相关法律法规与社会公序良俗,已被批评教育,后续积极配合整改。官方通报填埋奔驰车祭祀填埋奔驰车祭祀当事人将整改

在我看来,金某将现代车辆作为陪葬品非法填埋,属于典型的封建迷信引发的违法违规行为,当地相关部门第一时间核查、整改,避免当地生态环境、土地资源被破坏,处置迅速、通报及时,有效防止了基于该事件的谣言滋生,值得点赞肯定。

坚决杜绝此类违法违规、违背公序良俗的行为再次发生,辽阳市弓长岭区已全面部署后续专项整治工作。下一步,全区将聚焦殡葬领域突出问题,开展拉网式、全覆盖的违法违规行为排查整治行动,重点严查封建迷信祭祀、违规土葬、破坏林地、违法占用土地等行为,做到发现一起、查处一起、整改一起。

与此同时,辽阳市还将加大移风易俗宣传教育力度,通过进村入户、线上线下联动等多种方式,普及殡葬管理法律法规,弘扬文明祭祀、绿色殡葬的理念,引导广大群众自觉抵制封建迷信陋习,树立厚养薄葬、文明缅怀的新风尚。

2026年3月30日起正式施行的《殡葬管理条例》,明确了墓位面积的刚性红线:火葬区骨灰安葬的单穴墓位不超过0.5平方米,双穴不超过0.8平方米,各地可在区间内微调;严禁建设豪华墓、大墓、活人墓,超标墓位在合规检查中可被强制拆改。

有个疑惑,罗永浩居然成了该事件的“当事人”(图6),微博的“当事人”标注是平台功能,不具备法律定性效力,如此不负责任的标注,容易造成普通用户的误解。官方通报填埋奔驰车祭祀