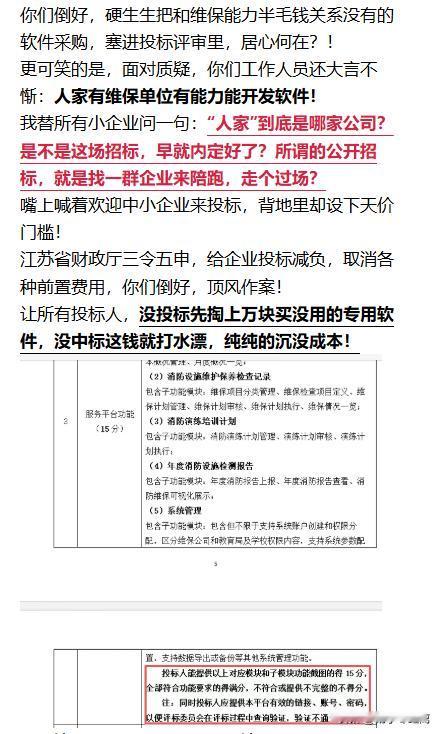
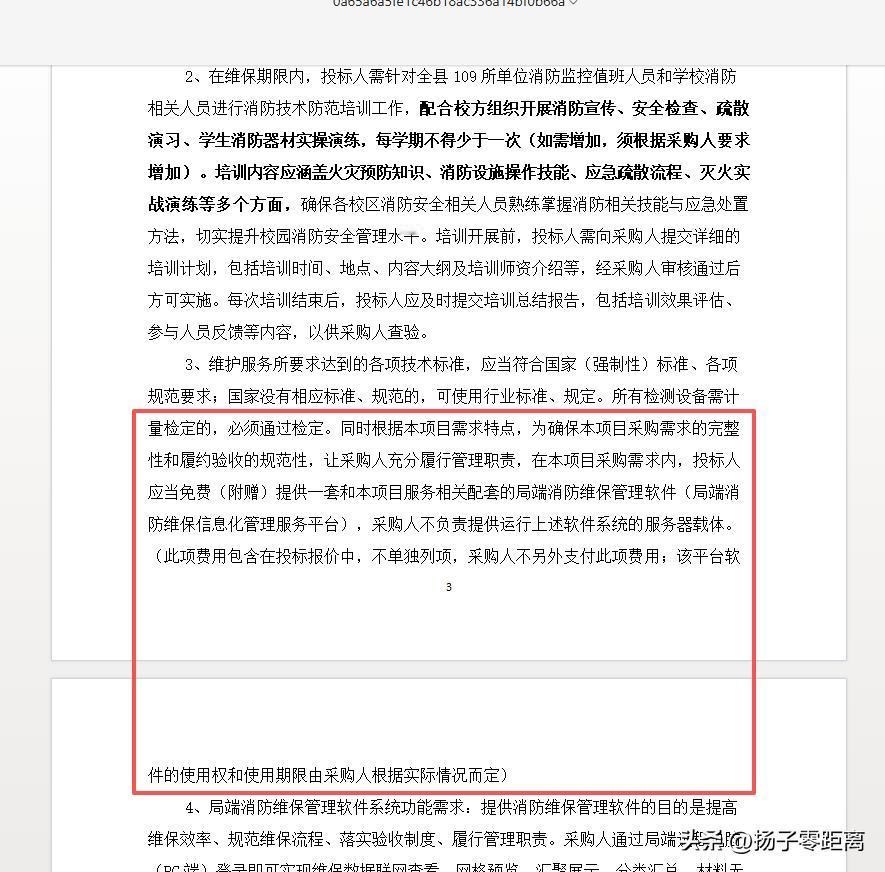
网友质疑:射阳县教育局消防维保服务采购项目(预算150万元)招标 违规。招标文件强制要求投标人自费上万元购置局端专用消防维保管理软件,并将软件功能作为评分项,同时设置车辆租赁加分项,被指无政策依据、加重企业投标成本、违背 要求,涉嫌以不合理条件排斥中小企业,破坏公平竞争。网友质疑该招标存在量身定制、定向陪标嫌疑,认为消防维保核心应看服务能力而非软件采购。






网友质疑:射阳县教育局消防维保服务采购项目(预算150万元)招标 违规。招标文件强制要求投标人自费上万元购置局端专用消防维保管理软件,并将软件功能作为评分项,同时设置车辆租赁加分项,被指无政策依据、加重企业投标成本、违背 要求,涉嫌以不合理条件排斥中小企业,破坏公平竞争。网友质疑该招标存在量身定制、定向陪标嫌疑,认为消防维保核心应看服务能力而非软件采购。





