泡泡资讯网

罗罗看过去的文章

英、法、德、美政治制度的异同

英、法、德、美政治制度的异同

教育 2024-06-20 12:06

历史上那些让人意难平的“人物”

历史上那些让人意难平的“人物”

历史 2025-12-17 06:09

明朝内阁制和英国内阁制的异同

明朝内阁制和英国内阁制的异同

历史 2025-12-17 06:14

简述中西方政治制度的差异

简述中西方政治制度的差异

教育 2025-12-18 01:20

美国总统制与英国君主立宪制的比较

美国总统制与英国君主立宪制的比较

历史 2025-12-17 06:16

社会主义和资本主义的区别

社会主义和资本主义的区别

2024-06-24 13:04

中国历史上各民族之间的交往、交流、交融

中国历史上各民族之间的交往、交流、交融

历史 2024-06-25 06:23

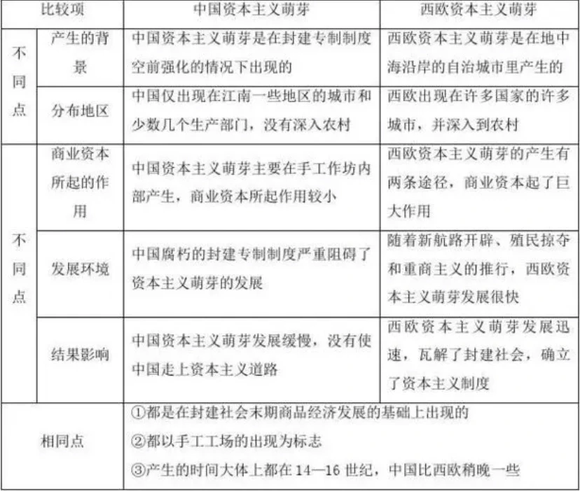
中国与西欧资本主义萌芽的异同点

中国与西欧资本主义萌芽的异同点

历史 2025-12-19 01:51

抗日战争的历史地位和国际地位

抗日战争的历史地位和国际地位

历史 2025-12-16 08:18

古印度社会有何特点

古印度社会有何特点

历史 2025-12-17 06:06

历史免费答疑

历史免费答疑

教育 2025-12-19 00:08

汉谟拉比法典的意义

汉谟拉比法典的意义

历史 2025-10-05 10:00

吴哥王朝为什么会灭亡

吴哥王朝为什么会灭亡

历史 2025-12-17 06:12

罗马法影响和影响深远的原因

罗马法影响和影响深远的原因

历史 2025-12-19 02:00

罗斯福新政的特点是什么

罗斯福新政的特点是什么

历史 2025-12-16 08:19

秦朝的中央官制的特点和影响

秦朝的中央官制的特点和影响

历史 2025-12-16 08:18

三权分立的实质和优缺点

三权分立的实质和优缺点

2025-12-17 06:07

封建思想的具体表现

封建思想的具体表现

2025-12-18 00:15

亚洲民族解放运动的背景、表现及影响

亚洲民族解放运动的背景、表现及影响

历史 2025-12-17 06:16

统一多民族国家的形成、发展和巩固

统一多民族国家的形成、发展和巩固

历史 2025-12-18 01:25
第一页 下一页
罗罗看过去

罗罗看过去

感谢大家的关注

热门分类

推荐 热榜 军事 NBA 体育 社会 明星八卦 娱乐 财经 科技 汽车 历史 国际 游戏 动漫 公益 搞笑 商业 互联网 数码 国际足球 房产 家居 时尚 科学探索 职场 育儿 股票 教育 影视 情感 热点 中国军情 武器 中国南海 中国足球 亚洲杯 科比 综合体育 CBA 投资 大咖秀 外汇 创业 风口 SUV 豪车 概念车 优惠 新能源 美国 欧洲 朝日韩 俄罗斯 孕期 街拍 婚姻 正能量

© CopyRight 2010-2026 泡泡资讯网(www.ppuip.com)

粤ICP备2022014661号 邮箱:181046773#qq.com

声明:部分文章摘自互联网,如有侵权,麻烦告知删除。