对网传贾某某论文抄袭等启动调查都知道理工医有学阀一说,现在看文科教授们也不遑多让,贾平凹是文坛顶级大家,获过茅盾文学奖,中国作协副主席,陕西省作协主席,“巧合”的是,女儿贾浅浅也是陕西青年文协副主席,2022年还一度公示为作协成员,但因此前一堆诗歌被质疑低俗才作罢,贾浅浅本人的文学实力和品味如何,看几首作品就能得出结论,
至于贾平凹和他女儿的抄袭风波,在3月份就发酵了,最初是红书博主用AI技术,找出一众知名作家的抄袭痕迹,除了贾家父女其实还有蒋方舟,当时也有主流媒体揭露,但近一个月后,贾浅浅的单位西北大学才正式回应,应该是确实瞒不住兜不住了,
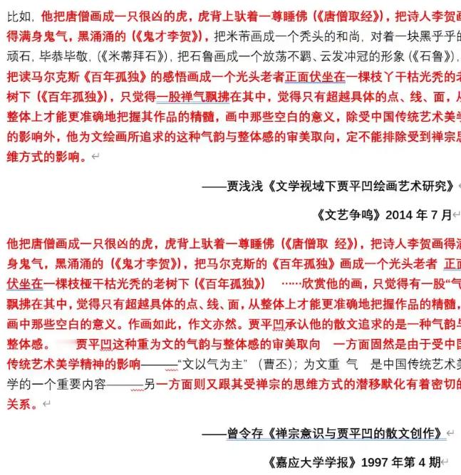
有趣的是,许多内容抄袭的严丝合缝一字不差,连洗下稿换下措辞都懒得做,看来这些作家还是低估了技术发展对文学圈潜规则的颠覆能力,现在低俗和抄袭新账旧账一起算,顺带揭露出文学圈的裙带关系,倒也算贾女士为文学圈做了一次正面贡献了。贾平凹女儿被指论文抄袭贾浅浅的论文是如何一路通关的





