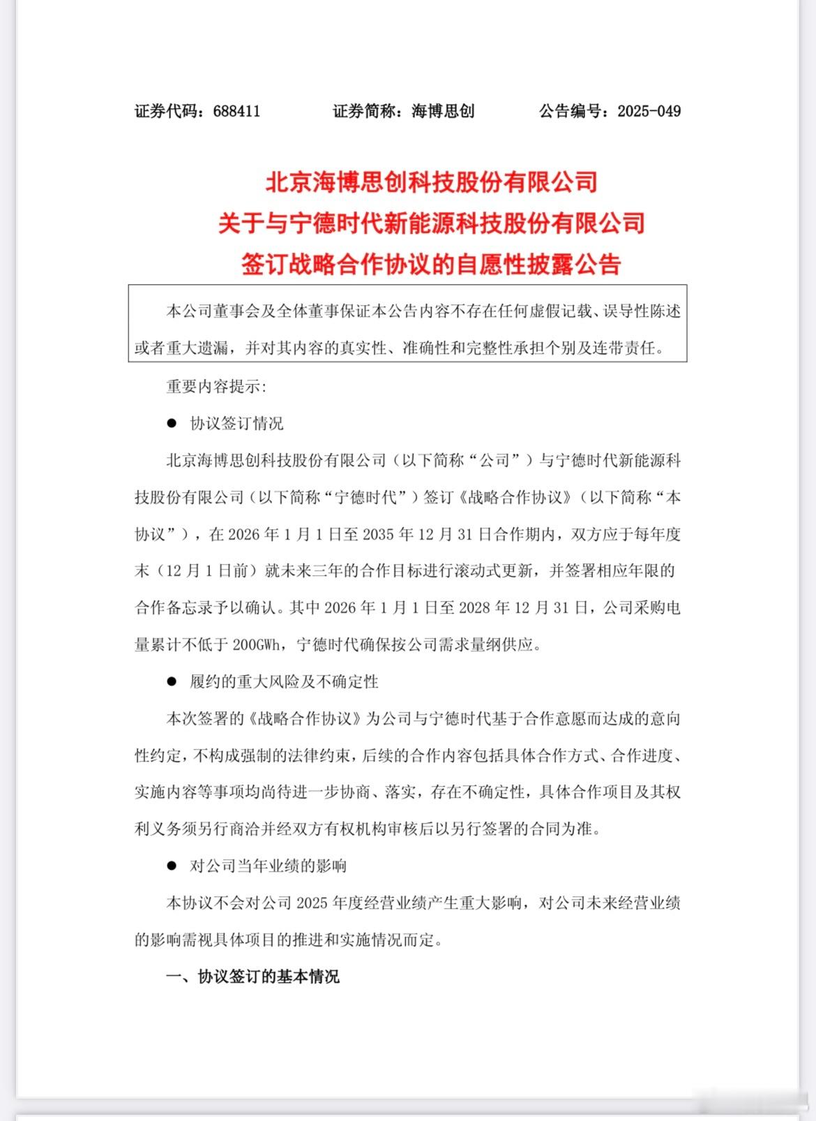
宁德时代获全球规模最大的钠电池订单!我发现海博思创这家上市公司很牛逼啊,去年十一月份签订了一个三年200GWh的协议,这又是一个三年60GWh的协议!具体看图!可以估算海博思创的电芯一项,按照每瓦时3毛计算,年采购的就要达到100-200亿元!海博思创2025年前三季度营收多少呢??79亿元!这是业务要翻倍才能达到的,估计科创板增速快吧!宁德时代的体量真的是上下游的超级采购商和供应商,他真的能左右行业的发展和企业的好坏!宁德时代



宁德时代获全球规模最大的钠电池订单!我发现海博思创这家上市公司很牛逼啊,去年十一月份签订了一个三年200GWh的协议,这又是一个三年60GWh的协议!具体看图!可以估算海博思创的电芯一项,按照每瓦时3毛计算,年采购的就要达到100-200亿元!海博思创2025年前三季度营收多少呢??79亿元!这是业务要翻倍才能达到的,估计科创板增速快吧!宁德时代的体量真的是上下游的超级采购商和供应商,他真的能左右行业的发展和企业的好坏!宁德时代


