泡泡资讯网
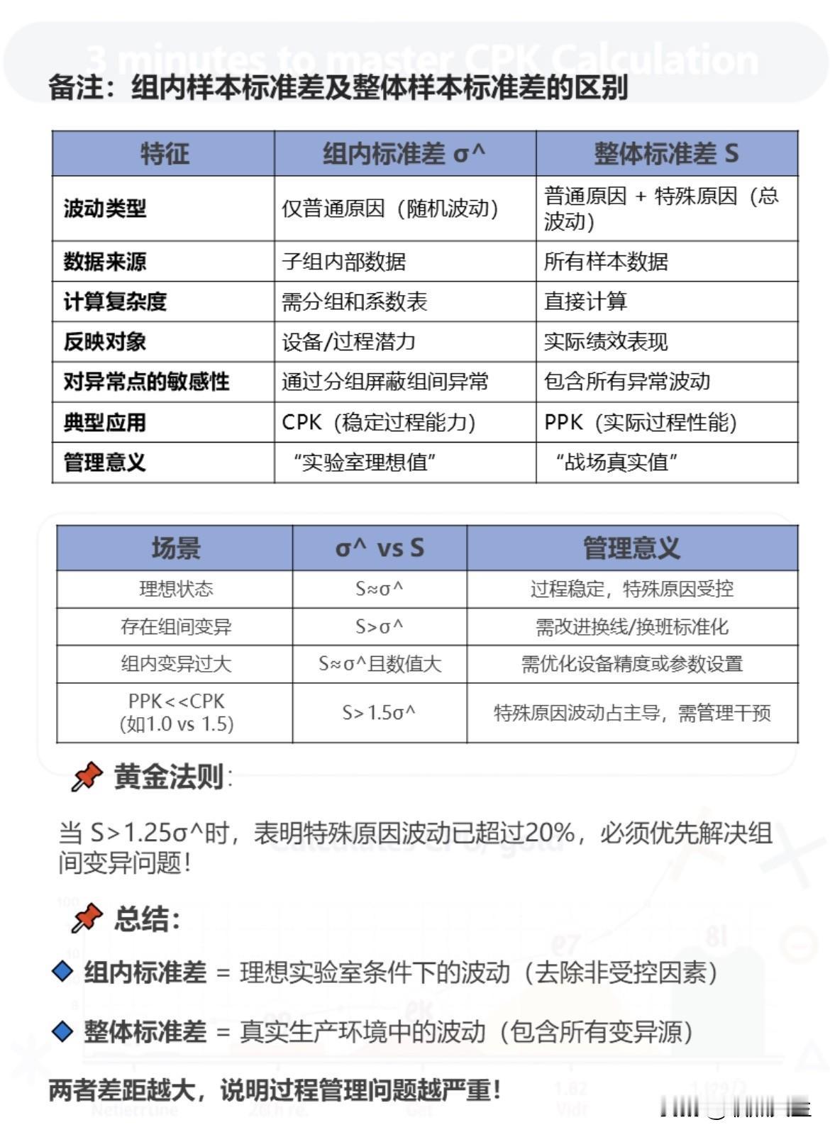
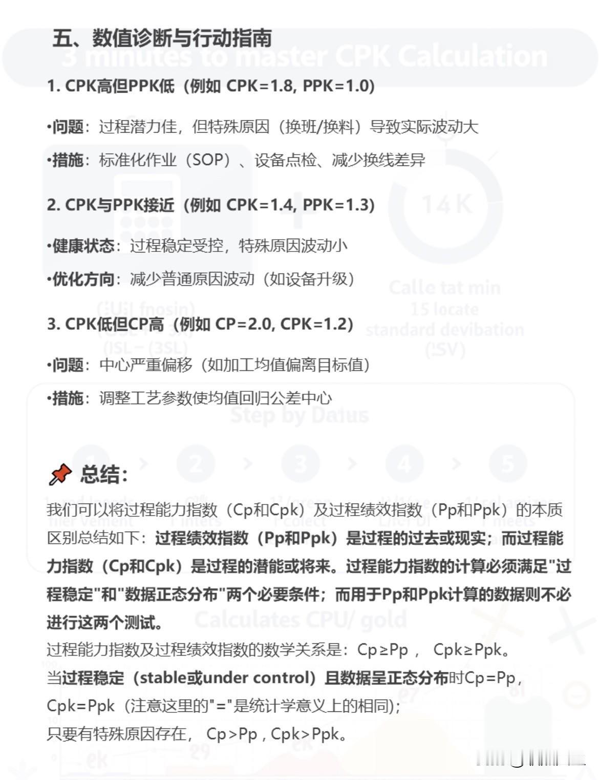
Cp、CpK,Pp,PpK的区别详解
2026-04-30 14:11:30
你的星辰大海二零二零
生活
Cp、CpK,Pp,PpK的区别详解
猜你喜欢
2026年六大主线赛道梳理,收藏备用!在产业升级与技术迭代的浪潮里,选对赛道比盲
2026-04-28
小小股财神
标签:
恩捷股份
融捷股份
游戏攻略
《英雄无敌3》法术和英雄培养真的把我难住了 之前小编头铁硬闯珍妮战役被按在地
2026-04-29
游戏侯砸说游戏
标签:
英雄无敌3
美杜莎
游戏攻略
iG三个中单iG官宣新中单iG苦啊,进入长期招短期中单的环节了iG官宣从TES
2026-04-30
大金子的快乐
标签:
ig
中单
tes战队
英雄联盟
lpl
英雄联盟
【闲鱼大神爆改PSP1000!】闲鱼上果然是各种大神!最近有一位名叫大道至简的闲
2026-04-29
天巧说游戏
标签:
psp
闲鱼
左边武将阵营和右边武将阵营进行死斗的话,哪边更强?
2026-04-28
荣巨共谈商业
标签:
夏侯惇
赵云
张飞
许褚
游戏攻略
还能白嫖?灵珠敖丙省钱攻略。敖隐灵珠·敖丙 首周990点券就可拿下皮肤...
2026-04-29
代秋深聊游戏
标签:
游戏攻略
旭旭宝宝宣布了一个重大决定龙拳商人集体破防打完本次群雄比武之后宝哥或退出龙拳
2026-04-29
漫步走的人生
标签:
旭旭宝宝
商人
龙拳
游戏主播
dnf
游戏八卦
热门分类
推荐
热榜
军事
NBA
体育
社会
明星八卦
娱乐
财经
科技
汽车
历史
国际
游戏
动漫
公益
搞笑
商业
互联网
数码
国际足球
房产
家居
时尚
科学探索
职场
育儿
股票
教育
影视
情感
热点
中国军情
武器
中国南海
中国足球
亚洲杯
科比
综合体育
CBA
投资
楼市
大咖秀
外汇
创业
风口
SUV
豪车
概念车
优惠
新能源
美国
欧洲
朝日韩
俄罗斯
孕期
街拍
恋爱攻略
婚姻
正能量