泡泡资讯网
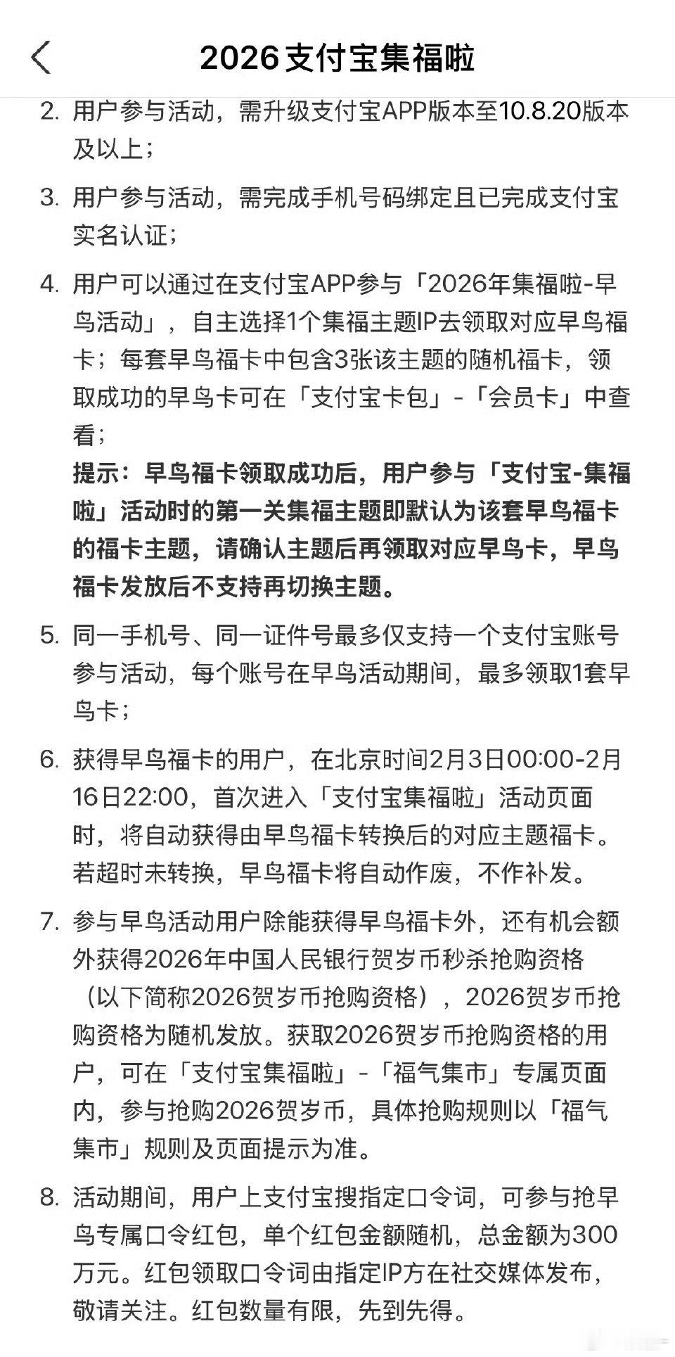
支付宝集福今年这规则给我看懵了先领卡,再换卡,再领卡,再选主题……这么一套操作下
日立瑶瑶
2026-01-27 17:17:44
支付宝集福今年这规则给我看懵了先领卡,再换卡,再领卡,再选主题……这么一套操作下来,最后能分到多少红包?
0
阅读:0
日立瑶瑶
感谢大家的关注
作者最新文章
1
一辆悬挂朝鲜号牌的理想L9我比较好奇,辅助驾驶在那边能用吗?
2
12306托运汽车订单火爆这个我有发言权,之前出差就把享界s9t从北京发到了云南
3
12306回应女子买到单人独座除了靠背不能调整以外,我觉得这个位置还蛮好的哈哈哈
4
支付宝集福今年这规则给我看懵了先领卡,再换卡,再领卡,再选主题……这么一套操作下
5
安踏体育收购彪马公司29.06%股权分享一个冷知识:咱们熟悉的斐乐,始祖鸟、萨洛
6
比亚迪【大唐】这名字相当有气势啊,9系SUV又添一名新成员兄弟们觉得上市后市场表
7
92岁老人每天睡超20小时身体倍棒合着每天就醒4个小时?这睡眠质量,我真心羡慕了
8
还得是脑洞大开的网友们哈哈哈极氪牌重卡,极氪T9了解一下?
9
90年代的汽车价格一览这里面有你当年的 Dream car吗?
10
问界M6或将成为下一个爆款问界M6可能长这样?你们觉得好看吗
热门分类
推荐
热榜
军事
NBA
体育
社会
明星八卦
娱乐
财经
科技
汽车
历史
国际
游戏
动漫
公益
搞笑
商业
互联网
数码
国际足球
房产
家居
时尚
科学探索
职场
育儿
股票
教育
影视
情感
热点
中国军情
武器
中国南海
中国足球
亚洲杯
科比
综合体育
CBA
投资
大咖秀
外汇
创业
风口
SUV
豪车
概念车
优惠
新能源
美国
欧洲
朝日韩
俄罗斯
孕期
街拍
婚姻
正能量
汽车
TOP
1
新一代SU7这个梅花轮毂真好看呀小米汽车小米汽车雷军雷军直播
2
过年开这回家如何?
3
毕竟是两年前的车了,小米SU7二手车价格跌一跌很正常吧
4
被罚了201万,比亚迪出手了!就在刚才,比亚迪发布又开始发力了,这一次弄的是
5
【埃安N60新消息曝光:3月开启预售,最长续航630km】日前,埃安N60迎来首
6
方程豹30万销量达成,钛7占了三分之一,不得不说钛7这款车型立大功了。其实钛
7
【新款阿维塔12曝光:设计微调,配顶置激光雷达】日前,新款阿维塔12申报图曝光。
8
2026款小鹏P7+来了,划重点:纯电版:全系800V平台、全系5C超充AI电池
9
问界M6或将成为下一个爆款相比M789大哥们,线条更加锐利运动一些,尺寸比M5大
10
车主是遗忘了这台车吗
汽车
最新文章
1
这个媒体的提问很犀利,保时捷的回应也包含了锋芒“原创永远是原创”,好看的设计心有
2
日产天籁SR
3
日产不声不响又卖了332.5万辆,大家不都说日产不行了?卖厂卖楼,现金余额不足,
4
要加价才能买到?广汽丰田要拿2026销量第一?马年爆款预定!广汽丰田铂智7官宣3
5
2026开年买车,热门纯电SUV10万级选车决赛圈!家人们!13万预算买纯电S
6
问界M6,设计风格很年轻,线条犀利,运动感十足,感觉很适合年轻人!问界M6冰雪测
7
问界M6新图亮相,预计26年二季度上市。更年轻、更动感的问界M6,这颜值能打动
8
问界M6或将成为下一个爆款相比M789大哥们,线条更加锐利运动一些,尺寸比M5大
9
这回德国跟日本车企,没法再说比亚迪什么了吧...在过去的2025年里比亚迪狂卖4
10
车主是遗忘了这台车吗