泡泡资讯网
鲁鲁评体育的文章
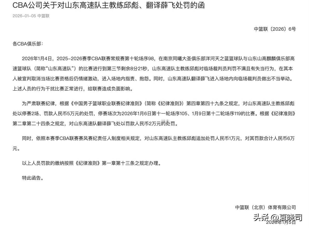
山东男篮球迷评论客场对阵南京的比赛。此役,邱彪和克里斯均被罚出场,赛后球迷评论纷
体育
2026-01-05 11:18
又看了一遍CBA山东高速男篮对阵南京同曦的比赛,CBA的篮球裁判真的需要提升业务
体育
2026-01-05 11:08
今晚,山东高速女篮于主场临沭与石家庄英励展开激烈对决。年仅19岁的张子宇迎来WC
体育
2026-01-05 01:36
山东高速男篮客场战胜南京同曦,斩获本赛季首个客场胜利。克里斯和邱彪接连被罚出场,
体育
2026-01-05 01:42
半场比赛,高速女篮张子宇贡献7分,还在适应强度对抗和WCBA的比赛节奏。
体育
2026-01-04 20:58
今晚,19岁的“大个子”张子宇迎来职业篮球首秀,代表山东高速女篮对阵石家庄女篮。
体育
2026-01-04 20:58
山东高速女篮1月4日临沂主场与石家庄英励的比赛,张子宇将会开启她的职业赛场首秀。
体育
2026-01-03 22:45
青岛国信男篮拿下四川,赛后新闻发布会,主教练刘维伟大:没有,准备下一场比赛吧。球
体育
2026-01-03 22:45
山东高速男篮主场拿下新疆,新年首战获胜,队伍慢慢回归正常,回归正轨。 邱导新赛季
体育
2026-01-02 21:35
中超联赛还处于冬歇期,山东泰山全队仍处于休假状态。据闪电体育记者了解,球队计划将
体育
2026-01-02 18:45
山东男篮对阵新疆广汇,主帅邱彪称,两队均遭遇困境,都未处于最佳状态。不过,山东男
体育
2026-01-02 14:24
1月2日晚,山东高速男篮于主场对阵新疆广汇。目前,新疆广汇的成绩也不太理想,前8
体育
2026-01-01 23:04
山东男篮和新疆男篮这场对决值得关注!山东男篮刚结束3连败,在主场拿下山西,山东男
体育
2026-01-01 21:44
新年快乐,山东足球篮球燃起来!
体育
2026-01-01 09:14
山东男篮在主场击败山西,这场关键战役让团队篮球与铁血防守强势回归。从赛后主教练邱
体育
2025-12-30 23:33
山东高速男篮主场拿下山西,止住了连败,这场比赛,山东男篮在篮板球上以18个的优势
体育
2025-12-30 22:33
山东球迷[赞]晋善晋美,山东球迷情。
体育
2025-12-30 22:23
山东高速男篮在主场击败山西队,无论对手是否缺兵少将,这场胜利都显得尤为珍贵。 在
体育
2025-12-30 21:43
山东男篮目前的开赛输球困境,其实有一个非常明显的问题,那就是后卫线的哑火。以外援
体育
2025-12-29 23:22
三连败后,也该触底反弹了!山东男篮只要精气神还在,调整好心态,顶住最后那口气,接
体育
2025-12-29 21:32
第一页
下一页
鲁鲁评体育
感谢大家的关注
热门分类
推荐
热榜
军事
NBA
体育
社会
明星八卦
娱乐
财经
科技
汽车
历史
国际
游戏
动漫
公益
搞笑
商业
互联网
数码
国际足球
房产
家居
时尚
科学探索
职场
育儿
股票
教育
影视
情感
热点
中国军情
武器
中国南海
中国足球
亚洲杯
科比
综合体育
CBA
投资
大咖秀
外汇
创业
风口
SUV
豪车
概念车
优惠
新能源
美国
欧洲
朝日韩
俄罗斯
孕期
街拍
婚姻
正能量