泡泡资讯网

金鸡牛鸣笙的文章

4.9周四  盘前  财经热点必读!

1.人工智能AI应用
2.燃气轮机
3.

4.9周四 盘前 财经热点必读! 1.人工智能AI应用 2.燃气轮机 3.

4.9周四 盘前 财经热点必读! 1.人工智能AI应用 2.燃气轮机 3.
4.8周三  晚间  上市公司公告精选

三安光电副董事长被留置,立案调查。
其

4.8周三 晚间 上市公司公告精选 三安光电副董事长被留置,立案调查。 其

4.8周三 晚间 上市公司公告精选 三安光电副董事长被留置,立案调查。 其
4.8周三  知名游资  抢筹龙虎榜!

蓝色光标、恒丰纸业、中油资本、开勒股份

4.8周三 知名游资 抢筹龙虎榜! 蓝色光标、恒丰纸业、中油资本、开勒股份

4.8周三 知名游资 抢筹龙虎榜! 蓝色光标、恒丰纸业、中油资本、开勒股份
4.9周四  盘前  人气股热榜!

1.算力租赁+数字确权
2.锂电池
3.光

4.9周四 盘前 人气股热榜! 1.算力租赁+数字确权 2.锂电池 3.光

4.9周四 盘前 人气股热榜! 1.算力租赁+数字确权 2.锂电池 3.光
4.9周四  上市公司公告精选汇总!

主要涉及:年报业绩,一季报、重大投资、项

4.9周四 上市公司公告精选汇总! 主要涉及:年报业绩,一季报、重大投资、项

4.9周四 上市公司公告精选汇总! 主要涉及:年报业绩,一季报、重大投资、项
4.9周四  成交活跃个股人气榜!

1.算力+AI应用
2.锂电+储能
3.光

4.9周四 成交活跃个股人气榜! 1.算力+AI应用 2.锂电+储能 3.光

4.9周四 成交活跃个股人气榜! 1.算力+AI应用 2.锂电+储能 3.光
4.9周四  市场热点方向+投资逻辑!

1.短视频,AI应用
2.算力租赁
3

4.9周四 市场热点方向+投资逻辑! 1.短视频,AI应用 2.算力租赁 3

4.9周四 市场热点方向+投资逻辑! 1.短视频,AI应用 2.算力租赁 3
燃气轮机概念!

燃气轮机今日6股涨停!
电力紧缺,燃气轮机需求订单已排到202

燃气轮机概念! 燃气轮机今日6股涨停! 电力紧缺,燃气轮机需求订单已排到202

燃气轮机概念! 燃气轮机今日6股涨停! 电力紧缺,燃气轮机需求订单已排到202
4.8周三  热门题材股涨停   全景分布!

1.光纤光缆      4股涨停

4.8周三 热门题材股涨停 全景分布! 1.光纤光缆 4股涨停

4.8周三 热门题材股涨停 全景分布! 1.光纤光缆 4股涨停
4.8周三  主力资金偷偷买了啥股?暗盘数据TOP20!

1.消费电子,光模块

4.8周三 主力资金偷偷买了啥股?暗盘数据TOP20! 1.消费电子,光模块

4.8周三 主力资金偷偷买了啥股?暗盘数据TOP20! 1.消费电子,光模块
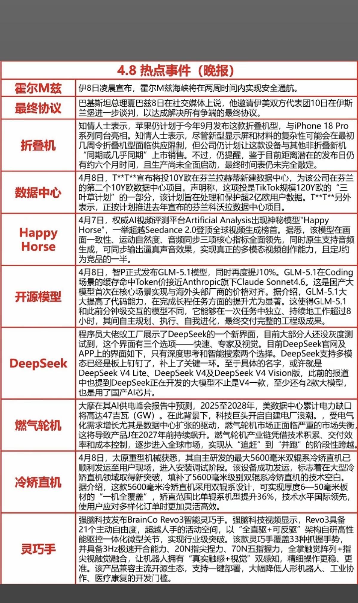
4.8周三  晚间  财经热点信息汇总!

1.折叠机
2.数据中心
3.Dee

4.8周三 晚间 财经热点信息汇总! 1.折叠机 2.数据中心 3.Dee

4.8周三 晚间 财经热点信息汇总! 1.折叠机 2.数据中心 3.Dee
涨价潮蔓延+龙头扩产!PCB产业链全景梳理!

AI需求爆发,驱动PCB行业高增

涨价潮蔓延+龙头扩产!PCB产业链全景梳理! AI需求爆发,驱动PCB行业高增

涨价潮蔓延+龙头扩产!PCB产业链全景梳理! AI需求爆发,驱动PCB行业高增
4.8周三  主力资金暗盘数据!

1.创新药
2.人工智能,AI应用
3.光通

4.8周三 主力资金暗盘数据! 1.创新药 2.人工智能,AI应用 3.光通

4.8周三 主力资金暗盘数据! 1.创新药 2.人工智能,AI应用 3.光通
4.8周三  看看“游资龙虎榜”,大佬们都买了啥股票?

市场热点:词元概念、贵

4.8周三 看看“游资龙虎榜”,大佬们都买了啥股票? 市场热点:词元概念、贵

4.8周三 看看“游资龙虎榜”,大佬们都买了啥股票? 市场热点:词元概念、贵
网传:美伊停战的10条协议内容!
感觉谈不下去啊,这个老美能同意?!

还是做好

网传:美伊停战的10条协议内容! 感觉谈不下去啊,这个老美能同意?! 还是做好

网传:美伊停战的10条协议内容! 感觉谈不下去啊,这个老美能同意?! 还是做好
4.9周四  成交活跃个股人气榜!

1.云计算+东数西算
2.虚拟电厂+绿色电

4.9周四 成交活跃个股人气榜! 1.云计算+东数西算 2.虚拟电厂+绿色电

4.9周四 成交活跃个股人气榜! 1.云计算+东数西算 2.虚拟电厂+绿色电
4.8周三  涨停板股票:题材+高度!

算力租赁   16股涨停
人工智能

4.8周三 涨停板股票:题材+高度! 算力租赁 16股涨停 人工智能

4.8周三 涨停板股票:题材+高度! 算力租赁 16股涨停 人工智能
4.8周三  最新:上市公司公告精选汇总!

1.政策利好
2.业绩预增
3.产

4.8周三 最新:上市公司公告精选汇总! 1.政策利好 2.业绩预增 3.产

4.8周三 最新:上市公司公告精选汇总! 1.政策利好 2.业绩预增 3.产
4.8周三  涨停板股票:题材+高度!

通信设备   19股涨停
算力租赁

4.8周三 涨停板股票:题材+高度! 通信设备 19股涨停 算力租赁

4.8周三 涨停板股票:题材+高度! 通信设备 19股涨停 算力租赁
4.8周三   涨停板:热点题材+复盘分布!
 
四连板     汇源通信
三连

4.8周三 涨停板:热点题材+复盘分布! 四连板 汇源通信 三连

4.8周三 涨停板:热点题材+复盘分布! 四连板 汇源通信 三连