泡泡资讯网

罗罗看过去的文章

古代重要的政治制度

古代重要的政治制度

历史 2025-12-19 01:32

专制主义的发展历程

专制主义的发展历程

历史 2025-12-17 06:29

宋词在历史上的影响和在文学史上的地位

宋词在历史上的影响和在文学史上的地位

2025-12-17 06:15

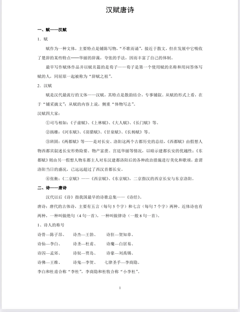
汉赋和唐诗的地位和影响

汉赋和唐诗的地位和影响

2025-12-17 06:06

中国古代天文历法对现在的影响

中国古代天文历法对现在的影响

2025-12-18 00:08

诸子百家对现代社会的影响

诸子百家对现代社会的影响

历史 2025-12-16 08:18

中国古代科技成就

中国古代科技成就

2025-12-17 06:13

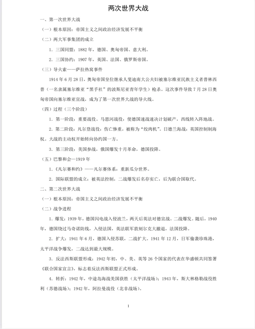
两次世界大战

两次世界大战

历史 2025-12-19 01:34

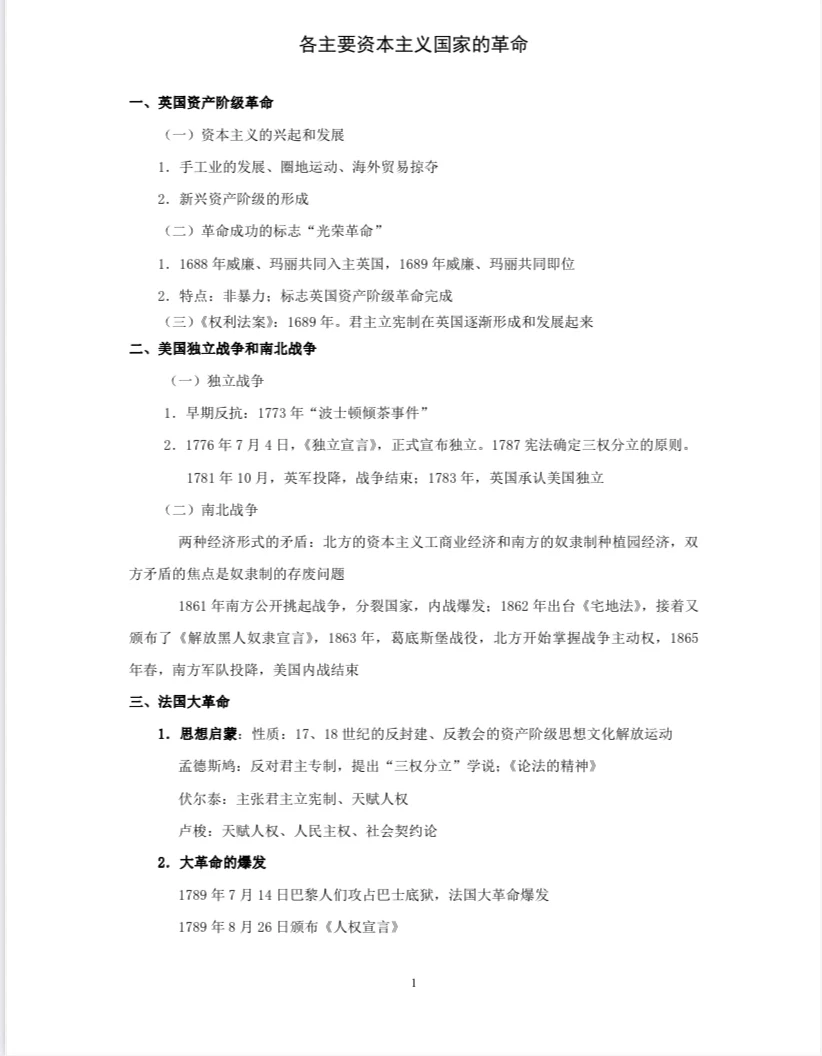
主要资本主义国家革命产生的影响

主要资本主义国家革命产生的影响

历史 2025-12-17 06:12

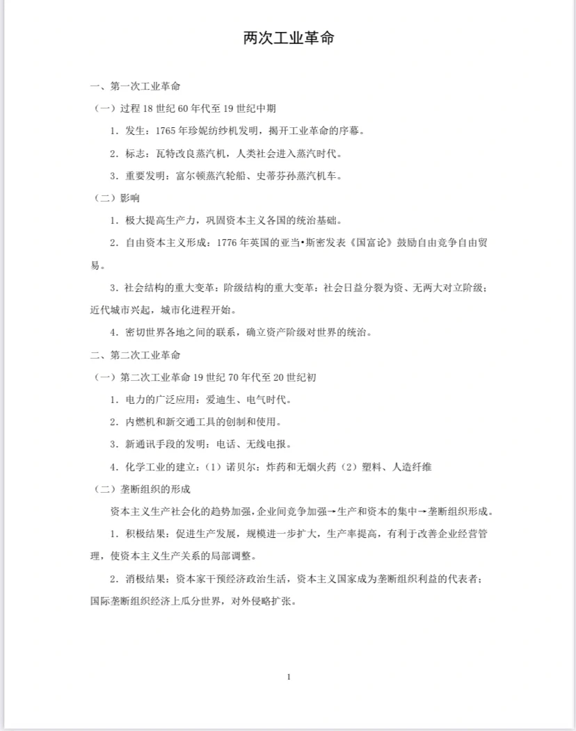
两次工业革命

两次工业革命

历史 2025-12-19 00:41

古代农业、手工业和商业之间的关系

古代农业、手工业和商业之间的关系

历史 2025-12-19 01:52

中国古代选官制度发展趋势

中国古代选官制度发展趋势

历史 2025-12-17 06:17

中国古代思想文化发展历程

中国古代思想文化发展历程

2025-12-16 08:19

中国近代史

中国近代史

历史 2025-12-17 06:12

辛亥革命

辛亥革命

历史 2025-12-16 08:18

历史上的疫病和历史成就

历史上的疫病和历史成就

历史 2025-12-18 00:52

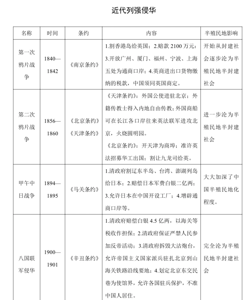
近代列强侵华

近代列强侵华

历史 2025-12-16 08:17

中国古代人才选拔制度

中国古代人才选拔制度

历史 2025-12-18 00:52

中国古代重要战役

中国古代重要战役

历史 2025-12-18 00:37

古代重要改革

古代重要改革

历史 2025-12-17 06:06
第一页 下一页
罗罗看过去

罗罗看过去

感谢大家的关注

热门分类

推荐 热榜 军事 NBA 体育 社会 明星八卦 娱乐 财经 科技 汽车 历史 国际 游戏 动漫 公益 搞笑 商业 互联网 数码 国际足球 房产 家居 时尚 科学探索 职场 育儿 股票 教育 影视 情感 热点 中国军情 武器 中国南海 中国足球 亚洲杯 科比 综合体育 CBA 投资 大咖秀 外汇 创业 风口 SUV 豪车 概念车 优惠 新能源 美国 欧洲 朝日韩 俄罗斯 孕期 街拍 婚姻 正能量

© CopyRight 2010-2026 泡泡资讯网(www.ppuip.com)

粤ICP备2022014661号 邮箱:181046773#qq.com

声明:部分文章摘自互联网,如有侵权,麻烦告知删除。