泡泡资讯网

罗罗看过去的文章

塞尔维乌斯改革背景与影响

塞尔维乌斯改革背景与影响

国际 2025-12-19 01:32

比较北魏孝文帝改革和日本明治维新的异同?

比较北魏孝文帝改革和日本明治维新的异同?

历史 2025-12-16 08:19

周姓起源及迁徙历史

周姓起源及迁徙历史

2025-12-17 06:09

意大利的统一背景和影响

意大利的统一背景和影响

历史 2025-12-17 06:08

比较近代德、意两国统一运动的异同

比较近代德、意两国统一运动的异同

历史 2025-12-19 00:21

中国史重点论述题——论述清末预备立宪

中国史重点论述题——论述清末预备立宪

历史 2025-12-18 01:10

拜占庭帝国查士丁尼一世内外政策

拜占庭帝国查士丁尼一世内外政策

历史 2025-12-18 00:08

穆罕默德·阿里改革背景和评价

穆罕默德·阿里改革背景和评价

历史 2025-12-19 02:00

胡司战争的历史地位和影响

胡司战争的历史地位和影响

历史 2024-06-25 11:33

伯罗奔尼撒战争

伯罗奔尼撒战争

历史 2025-12-18 00:57

美国独立战争

美国独立战争

历史 2024-06-20 09:00

后周世宗改革

后周世宗改革

历史 2024-06-19 07:58

今日份知识点-七年战争

今日份知识点-七年战争

国际 2025-12-17 06:10

王安石变法的背景及性质和措施

王安石变法的背景及性质和措施

历史 2024-06-18 20:40

张居正改革失败的原因

张居正改革失败的原因

历史 2025-12-16 08:18

美国内战的评价

美国内战的评价

历史 2025-12-17 06:08

布衣皇帝哪个强 刘邦还是朱元璋?

布衣皇帝哪个强 刘邦还是朱元璋?

历史 2025-12-18 01:23

罗马共和国向帝国过渡的原因

罗马共和国向帝国过渡的原因

历史 2025-10-06 07:04

你最敬佩的历史人物是?

你最敬佩的历史人物是?

历史 2024-06-19 08:44

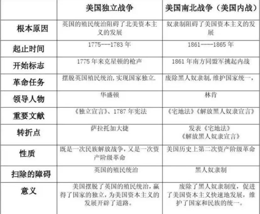
美国独立战争和南北战争之间的联系

美国独立战争和南北战争之间的联系

历史 2025-10-11 03:17
第一页 下一页
罗罗看过去

罗罗看过去

感谢大家的关注

热门分类

推荐 热榜 军事 NBA 体育 社会 明星八卦 娱乐 财经 科技 汽车 历史 国际 游戏 动漫 公益 搞笑 商业 互联网 数码 国际足球 房产 家居 时尚 科学探索 职场 育儿 股票 教育 影视 情感 热点 中国军情 武器 中国南海 中国足球 亚洲杯 科比 综合体育 CBA 投资 大咖秀 外汇 创业 风口 SUV 豪车 概念车 优惠 新能源 美国 欧洲 朝日韩 俄罗斯 孕期 街拍 婚姻 正能量

© CopyRight 2010-2026 泡泡资讯网(www.ppuip.com)

粤ICP备2022014661号 邮箱:181046773#qq.com

声明:部分文章摘自互联网,如有侵权,麻烦告知删除。