泡泡资讯网
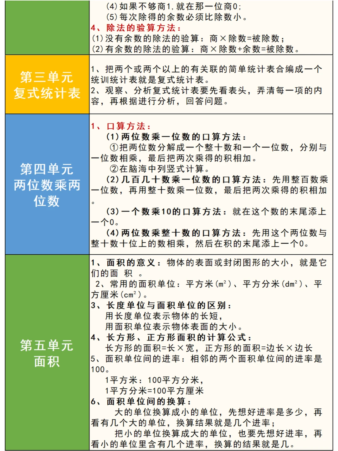
这个寒假算是整明白了❗三下数学详细计划✅
重庆小柏
2025-11-27 17:57:01
0
阅读:1
重庆小柏
感谢大家的关注
作者最新文章
1
四下数学寒假17天打卡预习✅含知识点➕公式
2
这个寒假算是整明白了❗三下数学详细计划✅
3
小升初寒假巩固提升,这55道几何“圆”题练
4
南岸区2025五上数学期末试题,你觉得难吗?
5
南岸区2025四上数学期末试题,你能考多少?
6
沙区四上去年的题,趁着这个周末闭卷考一下
7
重庆娃寒假做好这件事,开学绝对惊艳同桌✅
8
重庆中小学2025上学期规划,你关心都在这✅
9
终于被我挖到了❗六年级奥数自学“王炸”✅
10
终于被我找到了❗五年级奥数自学“王炸”✅
热门分类
推荐
热榜
军事
NBA
体育
社会
明星八卦
娱乐
财经
科技
汽车
历史
国际
游戏
动漫
公益
搞笑
商业
互联网
数码
国际足球
房产
家居
时尚
科学探索
职场
育儿
股票
教育
影视
情感
热点
中国军情
武器
中国南海
中国足球
亚洲杯
科比
综合体育
CBA
投资
大咖秀
外汇
创业
风口
SUV
豪车
概念车
优惠
新能源
美国
欧洲
朝日韩
俄罗斯
孕期
街拍
婚姻
正能量
教育
TOP
1
这几个小朋友全网刷屏了!篮球场上一次小小的表演失误,几个小朋友临危不乱的救场,
2
内蒙古通辽市一位高三男生,利用课余时间自学中医,不少同学和老师反馈,给他把脉过诊
3
现在的女大学生这么讲究的吗?
4
来了新理发师之前间隔15天理发,现在5天就得理一次发
5
现在的女大学生这么讲究的吗?
6
为啥现在大学生都喜欢这样穿呀,有人清楚不?
7
一些大学老师开始坐班了对此有网友表示说:“读大学的时候,我很羡慕当时的老师,
8
#教育部拟同意设置15所本科学校#
9
刚刚发布:南昌大学,江西师范大学,江西农业大学,江西财经大学,华东交通大学,江西
10
厦门大学又给学生悄悄打钱了最近,厦门大学不少学生发现卡里多了一笔钱,还收到一
教育
最新文章
1
半夜看到这通报,真是让人后背发凉又拍手称快!教育部督导局副局长杨宇,落马了。
2
厦门大学又给学生悄悄打钱了最近,厦门大学不少学生发现卡里多了一笔钱,还收到一
3
高三2班期末考试光荣榜,班级总分前10名同学,第一名何炀瑾565分年级排名8,英
4
深夜的一记重锤,砸得真响!教育部督导局副局长杨宇,倒了。这事儿最大的讽刺
5
1996年,公费留学的黄大年加入英国籍,父母强烈反对,他说:就算骂我,我也要加入
6
“这真是命中注定啊!”刷到一个视频,一位女子记录自己复读一年的成果。去年,她以5
7
最近一位省教育厅长说了句大实话,捅破了教育圈里一层窗户纸。他说现在学校里有个
8
其实,教师也很难,家长在左右教师。昨天晚上,和一个公办中学的教师聊天,这个教师
9
广州市教育局正式官方宣布,广州市中小学义务教育学校从今年开始本学期的期末除毕业班
10
你知道现在高中最大的压力是什么吗?就是让那些所谓的初中学霸一个一个露出原形来!