泡泡资讯网
重庆小柏的文章
新二上数学期末复习计划➕知识点汇总❗码住
教育
2026-01-06 15:02
六上数学期末复习计划➕知识点汇总❗码住
教育
2026-01-06 15:02
新五上数学期末复习计划➕知识点汇总❗码住
教育
2025-12-30 18:02
新四上数学期末复习计划➕知识点汇总❗码住
教育
2025-12-30 18:02
新三上数学期末复习计划➕知识点汇总❗码住
教育
2025-12-26 19:03
一年级思维提升4大底层能力,附100道必刷题
教育
2025-12-25 15:41
火光整理小奥十大几何模型,附例题祥讲✅
教育
2025-12-21 00:14
小奥应用题公式超香汇总,刷题必备思维导图
教育
2025-12-12 00:03
全看懂❗小奥学什么?与小初高数学校内关联
教育
2025-10-18 15:03
不学奥数,却把数学思维讲透,这11书码住❗
育儿
2025-10-16 15:44
小奥计算核心公式汇总❗掌握你是速算之神✅
教育
2025-12-14 00:07
凑个热闹🔥我也要在火光过六一🥰
育儿
2025-12-13 00:19
🔥牛吃草问题,一次性全搞定✅让孩子吃透
教育
2025-12-06 00:10
🔥公式法解浓度问题,掌握不再头疼这类题
教育
2025-11-30 00:00
🔥重庆xsc工程类问题,重点掌握这两类✅
教育
2025-12-22 00:48
🔥重庆妈妈速存!行程板块闭眼拿分✅
教育
2025-12-02 00:02
八中系试题的特色,是不是很重计算❓❗你说
教育
2025-12-10 00:04
南开的题有点意思❗附答案给娃练一下✅
教育
2025-12-05 00:09
寒假怎能不做题,宏八题附答案✅给娃练一下
教育
2025-12-13 00:08
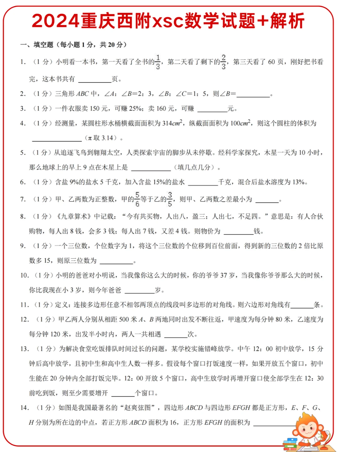
寒假不做题,开学落一截❗西附试题附答案✅
教育
2025-11-27 17:57
第一页
下一页
重庆小柏
感谢大家的关注
热门分类
推荐
热榜
军事
NBA
体育
社会
明星八卦
娱乐
财经
科技
汽车
历史
国际
游戏
动漫
公益
搞笑
商业
互联网
数码
国际足球
房产
家居
时尚
科学探索
职场
育儿
股票
教育
影视
情感
热点
中国军情
武器
中国南海
中国足球
亚洲杯
科比
综合体育
CBA
投资
大咖秀
外汇
创业
风口
SUV
豪车
概念车
优惠
新能源
美国
欧洲
朝日韩
俄罗斯
孕期
街拍
婚姻
正能量