五年级上册语文、数学期末考试复习详细计划,时候该规划期末复习了💪💪
附上人教版五年级数学上册单元知识点导图➕核心考点归纳,带你抓住考试重难点🤩
🌈数与代数
第[一R]、[三R]单元“小数乘法和除法”:掌握小数乘、除法的计算方法,理解算理。如小数乘法先按整数乘法计算,再确定小数点位置;除法要注意商的小数点位置。
第[六R]单元“简易方程”:会用字母表示数,理解等式的性质,能解方程并应用方程解决实际问题。
🌈图形与几何
第[二R]单元“位置”:用数对表示物体的位置,如(列数,行数)来精准定位。
第[五R]单元“多边形的面积”:掌握平行四边形、三角形、梯形面积公式(分别是底 × 高、底 × 高 ÷2、(上底 + 下底)× 高 ÷2),会计算组合图形面积。
🌈统计与概率
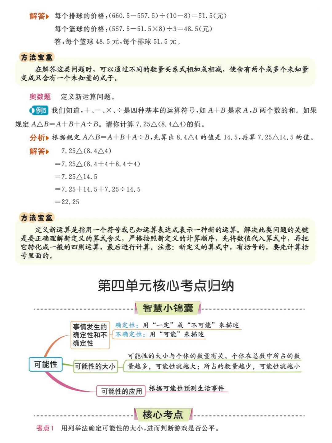
第[四R]单元“可能性”:了解事件发生的确定性和不确定性,能判断简单事件发生的可能性大小。
🌈综合实践:数学广角 “植树问题”,理解不同情况下(两端都种、只种一端、两端都不种)的间隔数与棵数的关系。
人教版五年级上册数学 期末复习计划 期末考试 期末复习规划 知识点总结 五年级上册数学 知识点总结 家长收藏孩子受益













