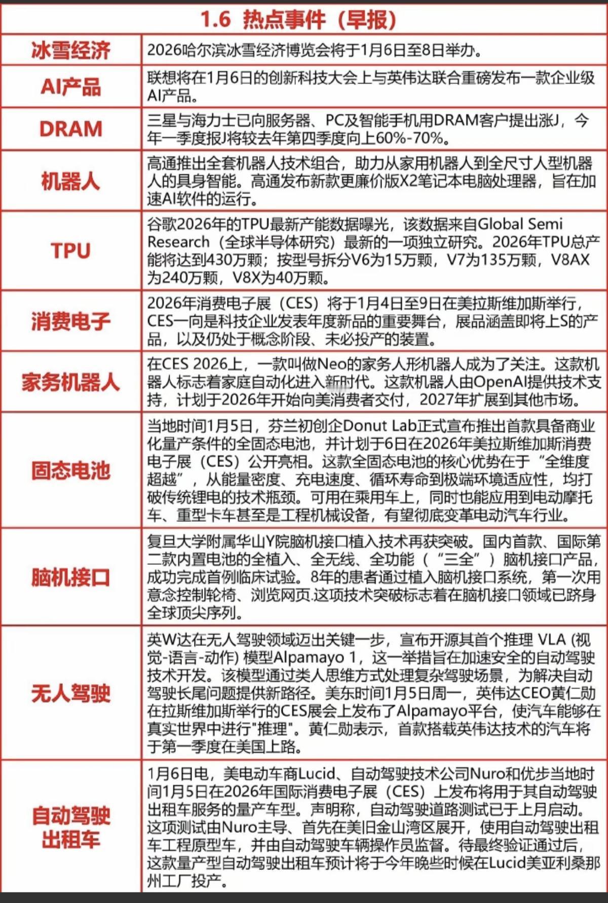
1.6周二最新:市场财经热点新闻! 1.冰雪经济 2.DRAM存储芯片涨价

金鸡牛鸣笙 2026-01-06 09:21:27

1.6周二 最新:市场财经热点新闻! 1.冰雪经济 2.DRAM存储芯片涨价 3.谷歌TPU 4.脑机接口 5.家务机器人 6.无人驾驶,自动驾驶出租车

0 阅读:7
金鸡牛鸣笙

金鸡牛鸣笙

感谢大家的关注